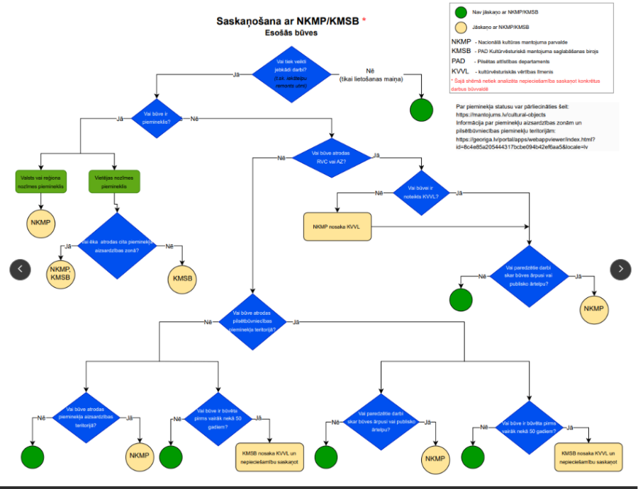
Ja plānotā būvniecība skar kultūrvēsturisko objektu, ir jāņem vērā sekojošo:
- Ēkas, kas ir piemineklis
- Pieminekļa un tā AZ
- Ēkas, vecākas par 50 gadiem
📌 Ja ēka atrodas Rīgas vēsturiskā centra vai tā aizsardzības zonas teritorijā, nepieciešams noskaidrot ēkas kultūrvēsturiskās vērtības līmeni. Šādu dokumentu izsniedz Nacionālā kultūras mantojuma pārvalde.
📌 Ja ēka neatrodas Rīgas vēsturiskā centra vai tā aizsardzības zonas teritorijā, taču ir vecāka par 50 gadiem, nepieciešams noskaidrot ēkas kultūrvēsturiskās vērtības līmeni. Šādu dokumentu izsniedz Departamenta Kultūrvēsturiskā mantojuma saglabāšanas birojs.
📌 Kultūrvēsturiskās vērtības līmeņa noteikšana jāveic pirms projektēšanas darbu uzsākšanas.
Par būvniecības procesu vairāk lasi Būvniecības veidi
Kā notiek būvdarbu saskaņošana?
Departaments, pieņemot lēmumu par būvniecības ieceres akceptu, izdod būvatļauju vai atvieglota būvniecības procesa gadījumā – veic atzīmi paskaidrojuma rakstā.
Kādos termiņos tiek izskatīti Departamentā iesniegtie dokumenti?
Būvniecības ieceres tiek izskatītas viena mēneša laikā, vienkāršotie būvniecības procesi – 10 darba dienas.
Vai tas ir maksas pakalpojums?
Būvnodeva maksājama par būvatļauju vai atzīmi paskaidrojuma rakstā.
Tās apmērs ir atkarīgs no konkrēta būvniecības gadījuma.
PAD tīmekļvietnē ir pieejams būvnodevas kalkulators.
📌 Atcerieties, ka būvdarbu laikā būvdarbi ir jādokumentē. Ja ir atkāpes no projekta, ir jābūt izstrādātām projekta izmaiņām.
Biežāk uzdotie jautājumi:
Kādi saskaņojumi nepieciešami kopīpašuma gadījumā

