Būves nodošana ekspluatācijā
Vispārīgie būvnoteikumi būves iedala ēkās un inženierbūvēs un nosaka dažādus ēku un inženierbūvju veidus. Process, kādā ēka tiek nodota ekspluatācijā, ir atkarīgs no tā, kā būvniecība tika ierosināta:
1) būvniecībai ir izdota būvatļauja. Process būves nodošanai ekspluatācijā aprakstīts zemāk.
2) būvniecība ierosināta ar paziņojumu, paskaidrojuma rakstu vai apliecinājuma karti. Šajā gadījumā būvdarbi var tikt pabeigti un nodoti ekspluatācijā vienkāršotos procesos.

Kā nodot ēku ekspluatācijā, ja ir izdota būvatļauja?
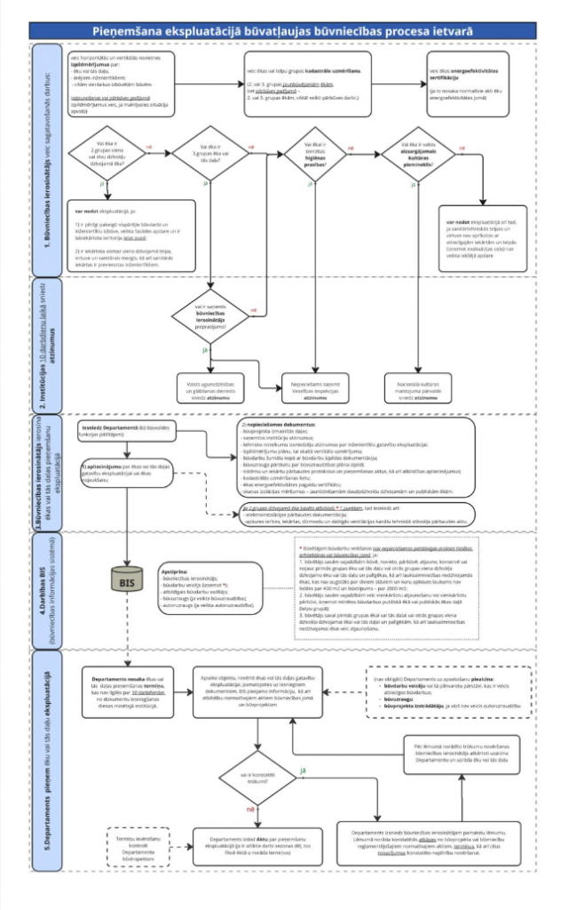
Ēku ekspluatācijā nodošanas process ir aprakstīts Ēku būvnoteikumu (ĒBN) 8.2.nodaļā.

Shematiski šis process attēlots shēmā –

📌 Viena vai divu dzīvokļu dzīvojamo ēku (privātmāju) ir pieļaujams pieņemt ekspluatācijā, ja:
1) ir pilnīgi pabeigti vispārējie būvdarbi un inženiertīklu izbūve, veikta fasādes apdare un ir labiekārtota teritorija ielas pusē;
2) ir iekārtota vismaz viena dzīvojamā telpa, virtuve un sanitārais mezgls, kā arī sanitārās iekārtas ir pievienotas inženiertīkliem.
📌 Saskaņā ar ĒBN 164.punktu, ēku vai tās daļu, ja ēka nav valsts aizsargājamais kultūras piemineklis un tai normatīvajos aktos epidemioloģiskās drošības jomā nav izvirzītas higiēnas prasības, būvniecības ierosinātājs var nodot ekspluatācijā arī tad, ja sanitārtehniskās telpas un virtuve nav aprīkotas ar attiecīgajām iekārtām un telpās (izņemot evakuācijas ceļu) nav veikta iekšējā apdare.
Kā uzsākt ēkas nodošanu ekspluatācijā?
Šo procesu var iedalīt divās daļās:
1. Pirms nodot ēku vai tās daļu ekspluatācijā, būvniecības ierosinātājam vai viņa pilnvarotajai personai ir jāveic šādi sagatavošanās darbi:
– jāpabeidz būvdarbi un labiekārtošanas darbi saskaņā ar būvatļauju;
– jāveic ēkas vai tās daļas, ārējo inženiertīklu, citu vienlaikus izbūvētu būvju horizontālās un vertikālās novietnes izpildmērījumi, bet atjaunošanas vai pārbūves gadījumā izpildmērījumus veic, ja mainījusies situācija apvidū. Izpildmērījumus sagatavo sertificēts mērnieks.
– jāveic ēkas vai telpu grupas kadastrālā uzmērīšana – jaunbūvējamām 2. vai 3. grupas ēkām, bet pārbūves gadījumā – 2. vai 3. grupas ēkām, ciktāl veikti pārbūves darbi;
– jāizstrādā ēkas energoefektivitātes pagaidu sertifikāts, ja to nosaka normatīvie akti ēku energoefektivitātes jomā.
📌 Informāciju par ēku grupām skatīt Vispārīgo būvnoteikumu 1.pielikumā.
2. Lai nodotu ēku vai tās daļu ekspluatācijā, būvniecības ierosinātājam vai viņa pilnvarotai personai Departamentam, kā būvvaldes funkcijas pildītājam, jāiesniedz apliecinājums BIS* par ēkas vai tās daļas gatavību ekspluatācijai, kam jāpievieno šādi dokumenti:
☐ būvprojekta izmainītās daļas, ja attiecīgās izmaiņas būvdarbu veikšanas laikā pieļaujams veikt saskaņā ar vispārīgajiem būvnoteikumiem (par būvprojekta izmaiņu saskaņošanu skatīt šeit);
☐ institūciju, kas izdevušas tehniskos vai īpašos noteikumus, atzinumus; 3.grupas ēkām vai to daļām arī Veselības inspekcijas un Valsts ugunsdzēsības un glābšanas dienesta atzinumus;
☐ tehnisko noteikumu izsniedzēju atzinumus par inženiertīklu gatavību ekspluatācijai;
☐ izpildmērījumu plānu, tai skaitā vertikālo uzmērījumu;
☐ būvdarbu žurnālu kopā ar būvdarbu izpildes dokumentāciju;
☐ būvuzrauga pārskatu par būvuzraudzības plāna izpildi;
☐ būvprojektā paredzēto tehnoloģisko iekārtu, speciālo sistēmu un iekārtu pārbaudes protokolus un pieņemšanas aktus, kā arī atbilstības apliecinājumus, ja to nepieciešamību nosaka normatīvie akti par iekārtu drošību un tie nav pievienoti būvdarbu žurnālam;
☐ telpu grupas kadastrālās uzmērīšanas lietu – jaunbūvējamām 2. vai 3.grupas ēkām, bet pārbūves gadījumā – 2. vai 3. grupas ēkām, ciktāl veikti pārbūves darbi;
☐ energoefektivitātes pagaidu sertifikātu, kas izdots saskaņā ar normatīvajiem aktiem ēku energoefektivitātes jomā (atjaunošanas vai pārbūves gadījumā – ja veikti energoefektivitātes pasākumi);
☐ skaņas izolācijas mērījumus – jaunbūvējamām daudzdzīvokļu dzīvojamām un publiskām ēkām.
ĒBN 168.punktā noteiktajā gadījumā (savām vajadzībām būvēta ēka) papildus iesniedz:
☐ elektroinstalācijas pārbaudes dokumentāciju;
☐ apkures ierīces, iekārtas, dūmvadu un dabīgās ventilācijas kanālu tehniskā stāvokļa pārbaudes aktu.
Kur var iesniegt dokumentus?
Visi dokumenti ir jāiesniedz Būvniecības informācijas sistēmā (BIS). *
* Ja būvniecības dokumentācija ir izstrādāta papīra formātā, tad ekspluatācijā nodošanai nepieciešamos dokumentus var arī iesniegt papīra formātā Departamentā klātienē vai iesūtīt kā elektroniski parakstus.
Cik ilgā laikā būve/ēka tiek pieņemta ekspluatācijā?
Departaments izskata iesniegtos dokumentus 10 darba dienu laikā un nosaka ekspluatācijā pieņemšanas datumu. Ja iesniegtajos dokumentos tiek konstatēti trūkumi, Departaments var pagarināt izskatīšanas termiņu trūkumu novēršanai.
Vai šis ir maksas pakalpojums?
Pakalpojums “Ēkas pieņemšana ekspluatācijā” tiek sniegts bez papildus samaksas.
Kur var saņemt konsultāciju?
Konsultācijas sniedz Departamenta būvinspektori. Klātienes konsultācijas pieejamas, iepriekš saskaņojot laiku ar speciālistu.
📌 Atcerieties, ka būvdarbu laikā būvdarbi ir jādokumentē. Ja ir atkāpes no projekta, ir jābūt izstrādātām projekta izmaiņām.
